Product Summary
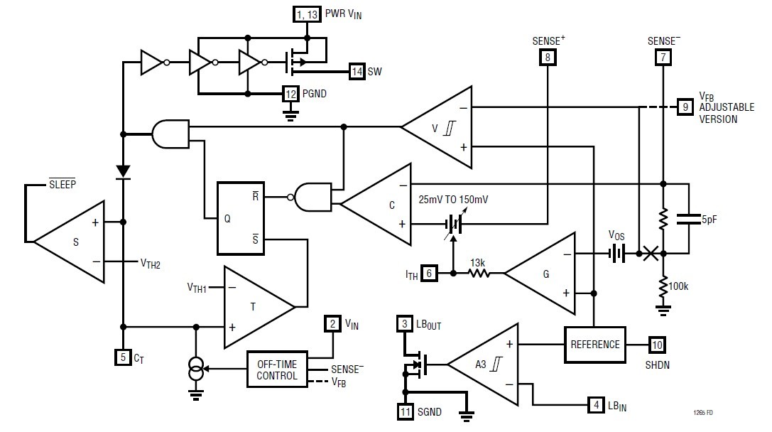
The LTC1265CS is a monolithic step-down current mode DC/DC converter featuring Burst Mode operation at low output current. It incorporates a 0.3W switch(VIN =10V) allowing up to 1.2A of output current. The applications of the LTC1265CS include: (1)5V to 3.3V Conversion; (2)Distributed Power Systems; (3)Step-Down Converters; (4)Inverting Converters; (5)Memory Backup Supply; (6)Portable Instruments; (7)Battery-Powered Equipment; (8)Cellular Telephones.
Parametrics
LTC1265CS absolute maxing ratings: (1)Input Supply Voltage (Pins 1, 2, 13): –0.3V to 13V; (2)DC Switch Current (Pin 14): 1.2A; (3)Peak Switch Current (Pin 14): 1.6A; (4)Switch Voltage (Pin 14): VIN – 13.0; (5)Operating Temperature Range: 0 to 70℃; (6)Junction Temperature: 125℃; (7)Storage Temperature Range: –65 to 150℃; (8)Lead Temperature (Soldering, 10 sec): 300℃.
Features
LTC1265CS features: (1)High Efficiency: Up to 95%; (2)n Current Mode Operation for Excellent Line and Load Transient Response; (3)Internal 0.3Ω Power Switch (VIN = 10V); (4)Short-Circuit Protection; (5)Low Dropout Operation: 100% Duty Cycle; (6)Low-Battery Detector; (7)Low 160mA Standby Current at Light Loads; (8)Active-High Micropower Shutdown: IQ < 15mA; (9)Peak Inductor Current Independent of Inductor Value; (10)Available in 14-pin SO Package.
Diagrams

| Image | Part No | Mfg | Description | ![]() |
Pricing (USD) |
Quantity | ||||||
|---|---|---|---|---|---|---|---|---|---|---|---|---|
![]() |
![]() LTC1265CS |
![]() |
![]() IC REG BUCK ADJ 1.2A 14SOIC |
![]() Data Sheet |
![]()
|
|
||||||
![]() |
![]() LTC1265CS#TRPBF |
![]() |
![]() IC REG BUCK ADJ 1.2A 14SOIC |
![]() Data Sheet |
![]()
|
|
||||||
![]() |
![]() LTC1265CS-3.3 |
![]() |
![]() IC REG BUCK 3.3V 1.2A 14SOIC |
![]() Data Sheet |
![]()
|
|
||||||
![]() |
![]() LTC1265CS-3.3#PBF |
![]() |
![]() IC REG BUCK 3.3V 1.2A 14SOIC |
![]() Data Sheet |
![]()
|
|
||||||
![]() |
![]() LTC1265CS-3.3#TR |
![]() |
![]() IC REG BUCK 3.3V 1.2A 14SOIC |
![]() Data Sheet |
![]()
|
|
||||||
![]() |
![]() LTC1265CS-3.3#TRPBF |
![]() |
![]() IC REG BUCK 3.3V 1.2A 14SOIC |
![]() Data Sheet |
![]()
|
|
||||||
![]() |
![]() LTC1265CS-5 |
![]() |
![]() IC REG BUCK 5V 1.2A 14SOIC |
![]() Data Sheet |
![]()
|
|
||||||
![]() |
![]() LTC1265CS-5#TRPBF |
![]() |
![]() IC REG BUCK 5V 1.2A 14SOIC |
![]() Data Sheet |
![]()
|
|
||||||
(Hong Kong)









