Product Summary
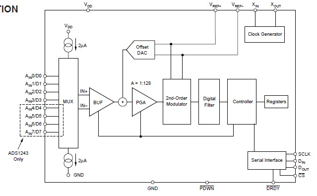
The ADS1242IPWT is precision, wide dynamic range, delta-sigma, analog-to-digital (A/D) converter with 24-bit resolution operating from 2.7V to 5.25V supplies. These delta-sigma, A/D converters provide up to 24 bits of no missing code performance and effective resolution of 21 bits. The input channel of the ADS1242IPWT is multiplexed. Internal buffering can be selected to provide a very high input impedance for direct connection to transducers or low-level voltage signals. Burnout current sources are provided that allow for the detection of an open or shorted sensor. An 8-bit digital-to-analog converter (DAC) of the ADS1242IPWT provides an offset correction with a range of 50% of the FSR (Full-Scale Range).
Parametrics
ADS1242IPWT absolute maximum ratings: (1)VDD to GND: –0.3V to +6V; (2)Input Current: 100mA, Momentary; (3)Input Current: 10mA, Continuous; (4)AIN: GND – 0.5V to VDD + 0.5V; (5)Digital Input Voltage to GND: –0.3V to VDD + 0.3V; (6)Digital Output Voltage to GND: –0.3V to VDD + 0.3V; (7)Maximum Junction Temperature: +150℃; (8)Operating Temperature Range: –40℃ to +85℃; (9)Storage Temperature Range: –60℃ to +100℃; (10)Lead Temperature (soldering, 10s): +300℃.
Features
ADS1242IPWT features: (1)24 bits no missing codes; (2)simultaneous 50Hz AND 60Hz rejection (–90dB minimum); (3)0.0015% INL; (4)21 bits effective resolution (PGA = 1), 19 bits (PGA = 128); (5)PGA gains from 1 TO 128; (6)single-cycle settling; (7)programmable data output rates; (8)External differential reference of 0.1V TO 5V; (9)On-chip calibration; (10)SPI TM compatible; (11)2.7V TO 5.25V supply range; (12)600μW power consumption; (13)Up to eight input channels; (14)Up to eight data I/O.
Diagrams

| Image | Part No | Mfg | Description | ![]() |
Pricing (USD) |
Quantity | ||||||||||||
|---|---|---|---|---|---|---|---|---|---|---|---|---|---|---|---|---|---|---|
![]() |
![]() ADS1242IPWT |
![]() Texas Instruments |
![]() ADC (A/D Converters) 24-Bit ADC 4 Ch |
![]() Data Sheet |
![]()
|
|
||||||||||||
![]() |
![]() ADS1242IPWTG4 |
![]() Texas Instruments |
![]() ADC (A/D Converters) 24-Bit ADC 4 Ch |
![]() Data Sheet |
![]()
|
|
||||||||||||
(Hong Kong)









