Product Summary
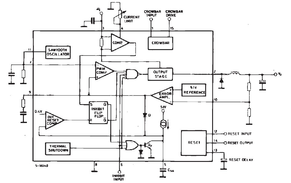
The L296 is a step down power switching regulator delivering 4A at a voltage variable from 5.1V to 40V. Features of the device include soft start,remote inhibit, thermal protection, a reset output for microprocessors and a PWM comparator input for synchronization in multichip configurations.
Parametrics
L296 absolute maxing ratings: (1)Vi Input Voltage(pin 3): 50V; (2)Vi-V2 Input to Output Voltage Difference: 50V; (3)V2 Output DC Voltage: -1V; Output Peak Voltage at t=0.1μsec f=200KHz: -7V; (4)V1, V12 Voltage at Pins 1, 12: 10V; (5)V15 Voltage at Pin 15: 15V; (6)V4, V5, V7, V9, V13 Voltage at Pins 4, 5, 7, 9 and 13: 5.5V; (7)V10, V6 Voltage at Pins 10 and 6: 7V; (8)V14 Voltage at Pin 14 (I14≤1mA): Vi; (9)I9 Pin 9 Sink Current: 1mA; (10)I11 Pin 11 Source Current: 20mA; (11)I14 Pin 14 Sink Current (V14<5V): 50mA; (12)Ptot Power Dissipation at Tcase≤90℃: 20W; (13)Tj, Tstg Junction and Storage Temperature: -40 to 150℃.
Features
L296 features: (1)4A output current; (2)5.1V to 40V output voltage range; (3)0 to 100% duty cycle range; (4)precise(±2%)on-chip reference; (5)switching frequency up to 200KHz; (6)very high efficiency(up to 90%); (7)very few external components; (8)soft start; (9)reset output external programmable limiting; (10)current(L296P); (11)control circuit for crowbar SCR input for remote inhibit and; (12)synchronus PWM; (13)thermal shutdown.
Diagrams

| Image | Part No | Mfg | Description | ![]() |
Pricing (USD) |
Quantity | ||||||||||||
|---|---|---|---|---|---|---|---|---|---|---|---|---|---|---|---|---|---|---|
![]() |
![]() L296 |
![]() STMicroelectronics |
![]() Switching Converters, Regulators & Controllers 5.1 to 40V Step-Down |
![]() Data Sheet |
![]()
|
|
||||||||||||
![]() |
![]() L296BK |
![]() |
![]() LAMP MAG 33" ARM W/CLAMP 3D |
![]() Data Sheet |
![]() Negotiable |
|
||||||||||||
![]() |
![]() L296HT |
![]() STMicroelectronics |
![]() Switching Converters, Regulators & Controllers 5.1 to 40V Step-Down |
![]() Data Sheet |
![]()
|
|
||||||||||||
![]() |
![]() L296P |
![]() STMicroelectronics |
![]() Switching Converters, Regulators & Controllers 5.1 to 40V Step-Down |
![]() Data Sheet |
![]()
|
|
||||||||||||
![]() |
![]() L296PHT |
![]() STMicroelectronics |
![]() Switching Converters, Regulators & Controllers 5.1 to 40V Step-Down |
![]() Data Sheet |
![]() Negotiable |
|
||||||||||||
![]() |
![]() L296BK (Black) |
![]() Luxo Corporation |
![]() Hearing & Vision Aids POLARIS 3D MAGNIFIER BLACK |
![]() Data Sheet |
![]() Negotiable |
|
||||||||||||
(Hong Kong)











