Product Summary
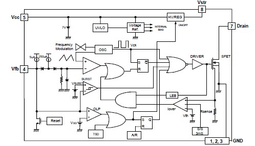
The FSD200 is integrated Pulse Width Modulator (PWM) which is specially designed for high performance off-line Switch Mode Power Supplies (SMPS) with minimal external components. When compared to a discrete MOSFET and controller or RCC switching converter solution, the FSD200 reduces total component count, design size, weight and at the same time increase efficiency, productivity, and system reliability. The FSD200 is suitable for auxiliary power for White Goods, PC, C-TV and monitor.
Parametrics
FSD200 maximum ratings: (1)Maximum Supply Voltage: 10 V; (2)Input Voltage Range: 0.3 to VSTOP V; (3)Operating Junction Temperature: +150℃; (4)Operating Ambient Temperature: 25 to +85 ℃; (5)Storage Temperature Range: 55 to +150 ℃.
Features
FSD200 features: (1)Single Chip 700V Sense FET Power Switch; (2)Precision Fixed Operating Frequency (134kHz); (3)Advanced Burst-Mode operation Consumes under 0.1W at 265Vac and no load (FSD210 only); (4)Internal Start-up Switch and Soft Start; (5)Under Voltage Lock Out (UVLO) with Hysteresis; (6)Pulse by Pulse Current Limit; (7)Over Load Protection (OLP); (8)Internal Thermal Shutdown Function (TSD); (9)Auto-Restart Mode; (10)Frequency Modulation for EMI; (11)FSD200 does not require an auxiliary bias winding.
Diagrams

| Image | Part No | Mfg | Description | ![]() |
Pricing (USD) |
Quantity | ||||
|---|---|---|---|---|---|---|---|---|---|---|
![]() |
![]() FSD200 |
![]() Fairchild Semiconductor |
![]() Power Switch ICs - Power Distribution SMPS Power Switch |
![]() Data Sheet |
![]() Negotiable |
|
||||
![]() |
![]() FSD200B |
![]() Fairchild Semiconductor |
![]() Power Switch ICs - Power Distribution SMPS Power Switch for Chargers |
![]() Data Sheet |
![]() Negotiable |
|
||||
![]() |
![]() FSD200BMX |
![]() Fairchild Semiconductor |
![]() Power Switch ICs - Power Distribution TBD |
![]() Data Sheet |
![]() Negotiable |
|
||||
![]() |
![]() FSD200BM |
![]() Fairchild Semiconductor |
![]() Power Switch ICs - Power Distribution POWER_CONVERSION |
![]() Data Sheet |
![]() Negotiable |
|
||||
(Hong Kong)









